Jen bude potřeba vyzkoušet jestli bude tak krátký impulz stačit pro zapnutí pc. Pokud ne, stačil by jistě rc člen a přítah relé trochu zpozdit, ale zase ne moc, protože se startem OS by došlo k vypnutí pc
"Rozpínací" relé
Re: "Rozpínací" relé
OK, pak by šlo použít to relé ve tvém připojeném obrázku. Popis funkce je správný.
Jen bude potřeba vyzkoušet jestli bude tak krátký impulz stačit pro zapnutí pc. Pokud ne, stačil by jistě rc člen a přítah relé trochu zpozdit, ale zase ne moc, protože se startem OS by došlo k vypnutí pc
Jen bude potřeba vyzkoušet jestli bude tak krátký impulz stačit pro zapnutí pc. Pokud ne, stačil by jistě rc člen a přítah relé trochu zpozdit, ale zase ne moc, protože se startem OS by došlo k vypnutí pc
- Priby
- Administrátor
- Příspěvky: 224
- Registrován: 03.10. 2011, 14:18
- Bydliště: Praha
- Kontaktovat uživatele:
Re: "Rozpínací" relé
Relé budu napájet ze zdroje pc. Tedy dle mého názoru, když bude napětí na relé, znamená to, že pc běží. Tedy není potřeba spínat power tlačítko
. No uvidíme.
-
Standašlus
- Příspěvky: 72
- Registrován: 19.01. 2014, 15:51
- Bydliště: Veselí nad Lužnicí
Re: "Rozpínací" relé
Dobrý večer. Tak mohu potvrdit když přivedem napájení na 86 a 85 tak se spojí 30 a 87,bez napájení spojeno 30 a 87a.Stačí kondík k kontaktům 86,85 a bude zpožděno sepnutí.Respektivě dýl zůstane sepatý
Re: "Rozpínací" relé
Ano, ale ihned po zapnutí napájení zdroje se relé rozepne. Je tedy potřeba ověřit, že to bude stačit k zapnutí základní desky přes jeho rozpínací kontakty, pokud ne bude potřeba přítah rélé mírně zpozdit.Priby píše:Relé budu napájet ze zdroje pc. Tedy dle mého názoru, když bude napětí na relé, znamená to, že pc běží. Tedy není potřeba spínat power tlačítko. No uvidíme.
-
Milan H.
Re: "Rozpínací" relé
Nevím, jak je udělaný BIOS na takovém počítači (server?), ale u běžných PC se v "Power managementu" dá nastavit chování počítače po výpadku napájení... Tak by to mělo jít i u tohoto? Pak by nebyly třeba žádné "udělátka" pro nový start počítače...
Vše platí za předpokladu, že se jedná opravdu jen o výpadky napájení...
Vše platí za předpokladu, že se jedná opravdu jen o výpadky napájení...
- Priby
- Administrátor
- Příspěvky: 224
- Registrován: 03.10. 2011, 14:18
- Bydliště: Praha
- Kontaktovat uživatele:
Re: "Rozpínací" relé
Co se týče BIOSu vše jsem udělal správně. Je tam nastaveno, že pokud je pc vypnuté, tak při přivedení napájení se automaticky zapne. Dále mám povoleno Wake On Lan, a u pc je připojený router, který každou minutu vysílá Wake On Lan signál. Oba dva systémy fungují perfektně, ale pouze v případě kdy pc korektně vypnu (Start - Vypnout). Pak se pc okamžitě zapne, buď signálem Wake On Line a nebo přivedením napětí.
Bohužel, když se pc vypne "natvrdo", tak nefunguje ani jedna z možností. Vidím to na chybu desky, že se při násilném vypnutí dostane do nějakého zvláštního stavu. A to potřebuji vyřešit.
Bohužel, když se pc vypne "natvrdo", tak nefunguje ani jedna z možností. Vidím to na chybu desky, že se při násilném vypnutí dostane do nějakého zvláštního stavu. A to potřebuji vyřešit.
Re: "Rozpínací" relé
Nejsem sice příznivcem takových bastlů, ale prosím.
Já bych pátral, proč se PC sám vypne. Skoro jsem jistý, že to nebude poklesem sítě, protože dobrý zdroj funguje i při napětí nižším než 200V AC. Ani úplný krátkodobý výpadek napětí v řádu ms PC nevypne (UPS přece taky přes kontakty relé připíná svůj zdroj při výpadku sítě, a to taky nějakou ms trvá.
Chybu tipuji na základní desce - jako prvé bych opticky zkontroloval elyty na desce.
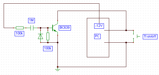
Ale k tomu udělátku - při výpadku zdroje zmizí např. i napětí mínus 12V (modrý drát) - to způsobí krátké otevření tranzistoru, který tím na okamžik zkratuje mikrospínač na PC pro zapnutí/vypnutí a PC se zapne.
Akorát je potřeba zjistit, který drát mikrospínače je ukostřen a ten spojit s emitorem.
Já bych pátral, proč se PC sám vypne. Skoro jsem jistý, že to nebude poklesem sítě, protože dobrý zdroj funguje i při napětí nižším než 200V AC. Ani úplný krátkodobý výpadek napětí v řádu ms PC nevypne (UPS přece taky přes kontakty relé připíná svůj zdroj při výpadku sítě, a to taky nějakou ms trvá.
Chybu tipuji na základní desce - jako prvé bych opticky zkontroloval elyty na desce.
Ale k tomu udělátku - při výpadku zdroje zmizí např. i napětí mínus 12V (modrý drát) - to způsobí krátké otevření tranzistoru, který tím na okamžik zkratuje mikrospínač na PC pro zapnutí/vypnutí a PC se zapne.
Akorát je potřeba zjistit, který drát mikrospínače je ukostřen a ten spojit s emitorem.
- Priby
- Administrátor
- Příspěvky: 224
- Registrován: 03.10. 2011, 14:18
- Bydliště: Praha
- Kontaktovat uživatele:
Re: "Rozpínací" relé
Pc bylo postupem času v provozu na čtyřech různých místech. Na původních třech se nevypínalo/nepadalo, nyní se to děje. Bohužel, je to zrovna na místě, kde má běžet trvale. Každopádně dle chování to opravdu vypadá na problém s elektrikou. V tomto pc jsou umístěny 4 velmi výkonné grafické karty, které běží na 100% výkonu 24 hodin denně. Teplota karet je neustále okolo 90ti stupňů. Reálná spotřeba (ne tedy součet maximálních výkonů zdrojů) je opravdu 1300W. Myslím si, že při takovémto zatížení má nárok čas od času spadnout
. Jsem si jist, že to není chyba desky. Problém vidím spíše v použití 2 zdrojů současně. Každý napájí 2 grafické karty, s tím, že k desce je připojen jen jeden. Ten druhý je natvrdo spuštěn aby běžel neustále, viz postup, který zde uváděl Milan.
Osobně si myslím, že když zakolísá napětí na jednom z těch zdrojů, dojde k nestabilitě a pc se vypne. Každopádně relé mám koupené, tak dám vědět jak to dopadlo
. Moc děkuji za rady.
Osobně si myslím, že když zakolísá napětí na jednom z těch zdrojů, dojde k nestabilitě a pc se vypne. Každopádně relé mám koupené, tak dám vědět jak to dopadlo
-
Návštěvník
Re: "Rozpínací" relé
Bitcoin?
- Priby
- Administrátor
- Příspěvky: 224
- Registrován: 03.10. 2011, 14:18
- Bydliště: Praha
- Kontaktovat uživatele:
Re: "Rozpínací" relé
Litecoin.
