Philips 938AS přívody ke žhavení

Vše okolo historických rádií
drakon
Příspěvky: 22
Registrován: 09.12. 2013, 14:49

Philips 938AS přívody ke žhavení

Příspěvek od drakon » 11.01. 2015, 16:16

Dobrý den , hledám informaci, jak mají být vedeny přívody žhavení k elkám, samostatnými nebo zkroucenými vodiči (a kudy ) ? V jediném schématu které jsem našel (ing. Beran) žhavení není zakresleno. Ptám se proto, že v mém radiu byla větší část spojů vyštípána a např. přívod k žhavení usměrňovačky byl veden žlutým autokabelem. Ještě mám dotaz, jestli má být na přívodech na mřížky a zdířku gramofonu stínění nebo ne. Chtěl bych aby vše bylo podle orginálu.Děkuji za odpovědi drakon.
Návštěvník

Re: Philips 938AS přívody k žhavení

Příspěvek od Návštěvník » 13.01. 2015, 13:50

Docela se divím , že na Tvůj dotaz nikdo nereagoval . Zde na tomto "foru" jsou "machři", kteří mají s tímto zkušenosti .
Stačí počítat s katalogovými údaji "žhavení" elektronek a podle proudu zvolit průřez vodiče . U tohoto přístroje (nemám schéma) se zřejmě jedná o žhavení elektronek do serie , proud bude tedy velice malý cca 100 mA . Vodiče i v tomto zapojení jsou vesměs předimenzovány průřezem (neměly by se samovolně pohybovat) obzvláště použijí - li se vodiče slaněné . Tyto vodiče je třeba "zakroutit" (nehomogenní el.magnetické pole) a vést je co nejkratší cestou .
Autokabel ? To je dost široký pojem , autokabely mají více-méně izolaci do 60 V ! Pozor při správném výběru , jelikož se zde
pracuje se síťovým napětím 230 V ! Rovněž je potřeba brát v úvahu "teplotu" v okolí předřadných rezistorů ! Vodiče se v žádném případě nesmějí izolací těchto rezistorů dotýkat !
Stíněný vodič na vstup "gramofon" doporučuji . Přímé vstupy na mřížky g1(na paticích) se v převážné většině nestíní a tvoří je pasivní součástky . Jinak je tomu u některých starých elektronek , kdy g1 je zapojena do kloboučku , tam se stíní vždy !

O předřadných rezistorech nepíšeš nic , předpokládám tedy , že tam jsou a není třeba je počítat . Doporučuji , po zapojení žhavícího obvodu , změřit proud , který nesmí přesáhnout katalogový údaj žhavení elektronek .
Návštěvník

Re: Philips 938AS přívody k žhavení

Příspěvek od Návštěvník » 14.01. 2015, 12:53

CHYBA ! Opravuji včerejší zprávu . Philips 938AS je přímozesilující tříelektronkový přijímač . Elektronky nejsou žhaveny do serie , ale paralelně čtyřmi Volty ze síťového trafa . Žhavící proud se tedy sčítá .
Osazení elektronek : - 2x E438 Uf 4 V If 1,0 A
C453 Uf 4 V If 0,25 mA
1823 Uf 4 V If 1,0 A
Ještě je třeba počítat se žárovičkou na osvětlení stupnice .
Po sečtení proudu (mimo usměrňovačky , ta je žhavena zvlášť) se dostaneš na (podle žárovičky) cca 3,0 A . Měl by tedy stačit vodič Cu 1mm2 . Co se týče izolace těchto vodičů , tak pozor u usměrňovačky 250 - 300 V . Ostatní platí jak jsem psal včera .
Uživatelský avatar
Heptoda
Příspěvky: 1256
Registrován: 20.10. 2011, 17:24

Re: Philips 938AS přívody k žhavení

Příspěvek od Heptoda » 14.01. 2015, 17:10

Proč další, nové téma?? Nešlo pokračovat v již započatém? viewtopic.php?f=4&t=856
Jinak toto radio má vedeno ve sbírce p. Kraus, zkus se spojit a poprosit o foto a podobně. A neprasit podle rad různými autokabely a podobně. Odkaz na jeho stránky je: http://miloskraus.webzdarma.cz/radia/sb ... yp=ph938as Co takhle dát sem foto stávajícího stavu? By "machři" mohli reagovat? :|
Uživatelský avatar
elektronik55
Příspěvky: 12
Registrován: 01.12. 2014, 14:51
Bydliště: Česká Lípa

Re: Philips 938AS přívody k žhavení

Příspěvek od elektronik55 » 14.01. 2015, 20:16

pro"Heptoda", nečteš pozorně . Osobně ve svém věku nemám zapotřebí dokazovat zda má ten , či onen pravdu , nebo kdo má lepší , či větší znalosti , o tomto toto fórum není ! Rozhodně je , pokud mám jiný názor , uvést proč a z jakých dúvodů .
Není dobré ponechat "člena tohoto , ale i jiného fóra" v domění , že Ti co něco znají vedou "žabomyší válku"! To se týká i moderátora . Běžného uživatele toto nezajímá , chce poradit a chce se podělit s ostatními o své dojmy ap.Chce ukázat i ostatním co ho zajímá , jaké nabyl zkušenosti , jak se mu podařilo zprovoznit to , či ono ap. Dopnit svou práci fotografiemi.
Ani moderátor by neměl zpochyňovat příspěvky od členů jakéhokoliv "fóra", pokud sám nedoloží proč tomu tak činí .
Odkaz se zněním "A neprasit podle rad různými autokabely a podobně"
není hoden moderátora . Snižuje to věryhodnost "fóra", jelikož i moderátor nemůže znát všechno ! Nikdo nemůže znát všechno , a proto buďme k sobě tolerantní . V opačném případě to můžeme zabalit !
Uživatelský avatar
Heptoda
Příspěvky: 1256
Registrován: 20.10. 2011, 17:24

Re: Philips 938AS přívody k žhavení

Příspěvek od Heptoda » 14.01. 2015, 22:34

Ano, to slůvko prasit je nešťastné, pokud se někoho dotklo, omlouvám se. Ale jinak si za tím, co jsem napsal, stojím. Ať již jde o duplicitu vláken, žádost o fotku, odkaz na web kde by mohl dostat foto atd.
Poslal jsem Vám SZ.
drakon
Příspěvky: 22
Registrován: 09.12. 2013, 14:49

Re: Philips 938AS přívody k žhavení

Příspěvek od drakon » 15.01. 2015, 20:55

Velice se omlouvám za to duplicitní vlákno,ale je to tím že se k té renovaci dostanu jednou za čas a na chvíli. tak jsem si to nějak neuvědomil. Radio jsem dostal v žalostném stavu, jak skříň, tak vnitřek ale mám radost ,že je kompletní až na koncovou elektronku, ta chyběla. Místo ní tam byla položena RE074 ale bez patice.Po výměně vadných kondensátorů a odporů. jsem koncovou el. prozatím nahradil ruskou 4P1L, takže radio hraje, ale stále to není ono, vadí mi dost silný brum.Proto ten můj dotaz na přívody ke žhavení a na stínění.Také mě teď mrzí že jsem si to nenafotil jak to vypadalo uvnitř, ty spoje byly vystřihány zřejmě proto, aby tam mohly být položeny neskutečně velké kondenzátory-4,5*5,5*2,5cm, oválné 5,5*2,5cm a podobné všechny nafouklé a vadné.Jeden svitek byl dokonce propíchnutý šroubkem od slídového kondensátoru. Zdravím drakon.
Uživatelský avatar
Heptoda
Příspěvky: 1256
Registrován: 20.10. 2011, 17:24

Re: Philips 938AS přívody k žhavení

Příspěvek od Heptoda » 15.01. 2015, 22:04

Elyt v anodové větvi usměrňovačky 1823 je OK? Byla zkouška provizorně zapojit nový, dobrý, tam bych začal. Jinak elky jsou E438 x 2, C453, 1823 . Ale to jen pro zopakování. Schéma je? Napětí sedí? A co vazební kondík u koncové lampy ? Servisní návod je k disposici? Není-li, dej SZ. To by v tom byl čert.... ;)

EDIT: poslal jsem SZ.
Uživatelský avatar
elektronik55
Příspěvky: 12
Registrován: 01.12. 2014, 14:51
Bydliště: Česká Lípa

Re: Philips 938AS přívody ke žhavení

Příspěvek od elektronik55 » 16.01. 2015, 15:09

Dotaz - přívody ke žhavení .
Ruská 4P1L má "půlené žhavení", tedy s vývodem uprostřed , tento "střed" spojit s g3 .
Jsou ještě další možnosti , jak výrazně snížit brum , ale to Ti jistě heptoda poradí .
Elektronik55
Uživatelský avatar
Heptoda
Příspěvky: 1256
Registrován: 20.10. 2011, 17:24

Re: Philips 938AS přívody ke žhavení

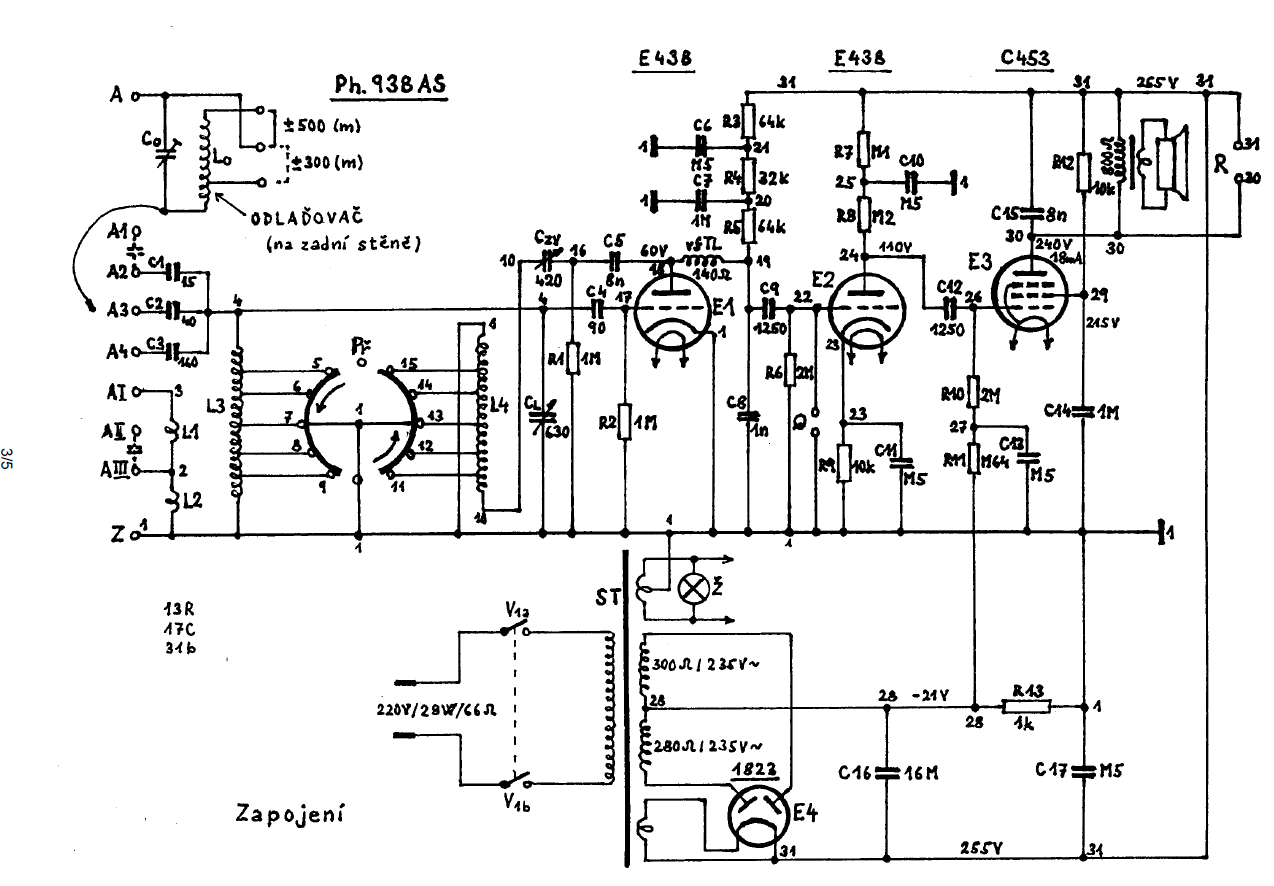
Příspěvek od Heptoda » 16.01. 2015, 15:55

Pokud se řídí zapojením, udělal to i tak. :) Pro zvětšení klikni na obrázek.
Přílohy
PH.png
Odpovědět