Anodové baterie - replika
Re: Anodové baterie - replika
Jo, klidně si zkoušej, ale pořád ti zbyde dle datasheetu trochu zbytkového proudu, něco kolem 70 - 100µA.
Re: Anodové baterie - replika
Já zůstanu u těch verzí bez měniče, baterii vždycky dělám do konkrétního rádia a zůstává tam. Zatím nic nevyteklo a vydrží tam vzhledem k občasnému zapnutí několik let. Já mám v Praze sice signál z Liblic i Český impuls od Líbeznice (ten je lepší), ale problém je s rušením. V paneláku se mi osvědčila anténa navázaná přes feritové jádro na stoupačku ústředního topení, ale ta přenosná rádia vypadají nejlíp, když k nim nic nevede. Takže jedině vyrazit někam do přírody, nebo si vysílat sám, ale to nějak není ono. Tu 933090 jsem taky dělal, a už jsem na ní zapoměl. Je to určitě přes deset let a teď už je opravdu slabá, nicméně 3101B ještě hraje. Na silvestra 2021, když končil Český rozhlas na AM hrála ještě krásně a chytil jsem na vestavěnou rámovku i Topolnou. Takže ta moje 933090 má 135×85×40, ale kde jsem ty rozměry vzal už nevím. Obal je podle stejného skenu, konektor jsem udělal z kousku kuprextitu a dutinek sehnaných bůhvíkde podle samce konektoru v rádiu.
Pokud jde o tu AB90 v Markofonu, tu jsem kreslil sám podle fotek, kde byla vidět jen část.
Je to jen to, co se vešlo na A4, zbytek jsem doplnil z kousků. Barva úplně nesedí, ale lepší než bílá.Re: Anodové baterie - replika
Dík za rozměry a obrázek. Viděl jsem ho jen na oldradio. Asi bych to takhle pěkně nesvedl. Ohledně rozměrů: když to vytisknu na A4 bez okrajů tak dostanu skutečný rozměr?
S tím příjmem je potíž. Já bydlím na vesnici, mám výšeuvedenou aktivní anténu 10m od domu v 6m výšky a příjem je velmi dobrý. Pravda je, že drát k přenosnému radiu nepatří, v tom případě si prostě zapnu svůj vysílač AM a mám příjem po celé zahradě a okolí.
Ten měnič se dvěmi cívkami dává při Uin 6V necelých 40V, tak na 45V baterii by měl stacit jen jeden stupeň násobiče, na zbytek budou muset být dva.
Těch 135V asi nedá. Na co to používáš?
Měnič s jednou cívkou dává naprázdno 50V. Nezkoušel jsi ho bez násobičů?
S tím příjmem je potíž. Já bydlím na vesnici, mám výšeuvedenou aktivní anténu 10m od domu v 6m výšky a příjem je velmi dobrý. Pravda je, že drát k přenosnému radiu nepatří, v tom případě si prostě zapnu svůj vysílač AM a mám příjem po celé zahradě a okolí.
Ani mi nejde o to dostat se na nulu, ale trochu to zjednodušit. Původní nápad je od Tebe a funguje bez problémů, jen to chci zkusit zjednodušit. Použité baterie mají 6000mAh, tak něco vydrží. Mám to jako mbunting: nechám to v rádiu, tak ať to nějakou dobu vydrží

Ten měnič se dvěmi cívkami dává při Uin 6V necelých 40V, tak na 45V baterii by měl stacit jen jeden stupeň násobiče, na zbytek budou muset být dva.
Těch 135V asi nedá. Na co to používáš?
Měnič s jednou cívkou dává naprázdno 50V. Nezkoušel jsi ho bez násobičů?
Re: Anodové baterie - replika
S velikostí obrázku je to otázka. Já mám ten originál ve Visiu, kde jsem to i kreslil. Nedělal jsem to nadoraz. Tohle jsem exportoval do png, aby to šlo vložit a na rozměry jsem nekoukal. Výtisk z Visia sedí přesně a obrázek by měl mít rozměr 245×190. Tady posílám originál z Visia + pdf, to by sedět mělo. Ve Visiu je i ta fotka z které jsem to kreslil.
Je to trochu syntéza té skutečné baterie a loga, které jsem sehnal ve vektorovém formátu.
Je to trochu syntéza té skutečné baterie a loga, které jsem sehnal ve vektorovém formátu.
Re: Anodové baterie - replika
Ahoj.
No ona ta 67V by ti teoreticky měla stačit univerzálně na všechno, ta 45V byla spíš jako nouzovka za tu 67V a ty rádia s 90V baterií jdou také provozovat na tu 67V s kompromisem sníženého výkonu. Já jsem využil plný rozsah jen jednou, když jsem zkoušel na bateriové napájení Philips LX 444 AB který je napájen dvěmi 67V v sérii.
No ona ta 67V by ti teoreticky měla stačit univerzálně na všechno, ta 45V byla spíš jako nouzovka za tu 67V a ty rádia s 90V baterií jdou také provozovat na tu 67V s kompromisem sníženého výkonu. Já jsem využil plný rozsah jen jednou, když jsem zkoušel na bateriové napájení Philips LX 444 AB který je napájen dvěmi 67V v sérii.
Re: Anodové baterie - replika
mbunting: Děkuji za informace na výrobu obalů na baterie, také jsem si stáhnul nějaké obrázky a data. 

Re: Anodové baterie - replika
No a jak je to s tím automatickým odpojováním?lubos1961 píše: ↑16.02. 2025, 11:15Ahoj.
No ona ta 67V by ti teoreticky měla stačit univerzálně na všechno, ta 45V byla spíš jako nouzovka za tu 67V a ty rádia s 90V baterií jdou také provozovat na tu 67V s kompromisem sníženého výkonu. Já jsem využil plný rozsah jen jednou, když jsem zkoušel na bateriové napájení Philips LX 444 AB který je napájen dvěmi 67V v sérii.
Re: Anodové baterie - replika
No já myslel že si to řešíš sám, můžeš to vyzkoušet třeba takto, ale když to chceš dlouhodobě spíš nepoužívat, tak i tato malá zbytková spotřeba to po pár měsících baterii částečně vybije. Já jsem předělával na klasický vypínač DAB radijko, když mi po 3měsících nepoužívání vycuclo tři čtvrtiny kapacity tužkových baterií. I ve vypnutém stavu žralo 250µA.
Přidávám upravený obal 90V baterie (400dpi).
Přidávám upravený obal 90V baterie (400dpi).
Re: Anodové baterie - replika
No tady píšeš, že vypínání a zapínání není potřeba řešit.lubos1961 píše: ↑15.02. 2025, 21:35Ahoj.
ty 45V baterie byly původně užší na vybíjecí proud 10mA, já jen viděl ty silnější které byly již na 20mA.
Také jsem si stavěl repliky z poskládaných 9 voltovek. Když ale ceny vyletěly na mnou neakceptovatelnou cenu, udělal jsem si univerzální li_ionkovou s měničem. Velikostí je taková, aby vlezla do většiny možných rádií, má i zdířky na banánky, takže kablíkama lze propojit vše ostatní. Neduha rušení je minimální a pouze na určitých místech v prolaďovaném pásmu odvislých i od konstrukce daného rádia a vzdálenosti baterie od rádia, již 10 - 15 cm vzdálená baterie nikde v již prolaďovaném pásmu neruší a údajného vypínače také není potřeba řešit, neboť se umí sama zapnout i vypnout. Výstupní napětí je nastavitelné od 45V do 135V. Druky do baterií jsem získal z dětské bundy ze second- handu, u nás taková velikost nikde není. Nicméně, my na severní Moravě přes den již můžeme poslouchat pouze přes svůj vlastní modulátor, poslech u nás zůstal pouze večer.
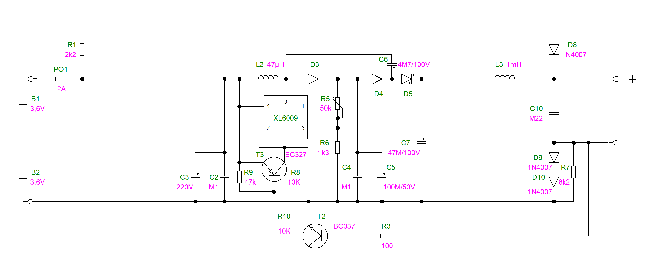
To zapojení je dobrá nápověda. Jen bych to zkusil z kladné větve a ušetřil jeden tranzistor.
Nezkoušel jsi ten vstup Enable (2)? V dokumentaci píšou, že nezapojený by měl být na Hi. Pak by odpadl i ten rezistor 10k.
P.S.: ten obrázek jsi krásně vyšperkoval. Jak to děláš?
Re: Anodové baterie - replika
No tady píšeš, že vypínání a zapínání není potřeba řešit.
Ano, ale to je řečeno o tom původním zapojení s fetem a ne co chceš za každou cenu dělat s tím vypínáním enable, kdy nikdy nebude nulová spotřeba při té vypnuté baterii. Však si pohrej.
Ty fota upravuji v Corel Photo Paint.
Ano, ale to je řečeno o tom původním zapojení s fetem a ne co chceš za každou cenu dělat s tím vypínáním enable, kdy nikdy nebude nulová spotřeba při té vypnuté baterii. Však si pohrej.
Ty fota upravuji v Corel Photo Paint.