Radio BRAUN TS1
-
jirka5
- Příspěvky: 274
- Registrován: 30.06. 2013, 20:41
- Bydliště: Very Stupid District (hned vedle okresu Postřižiny)
Re: Radio BRAUN TS1
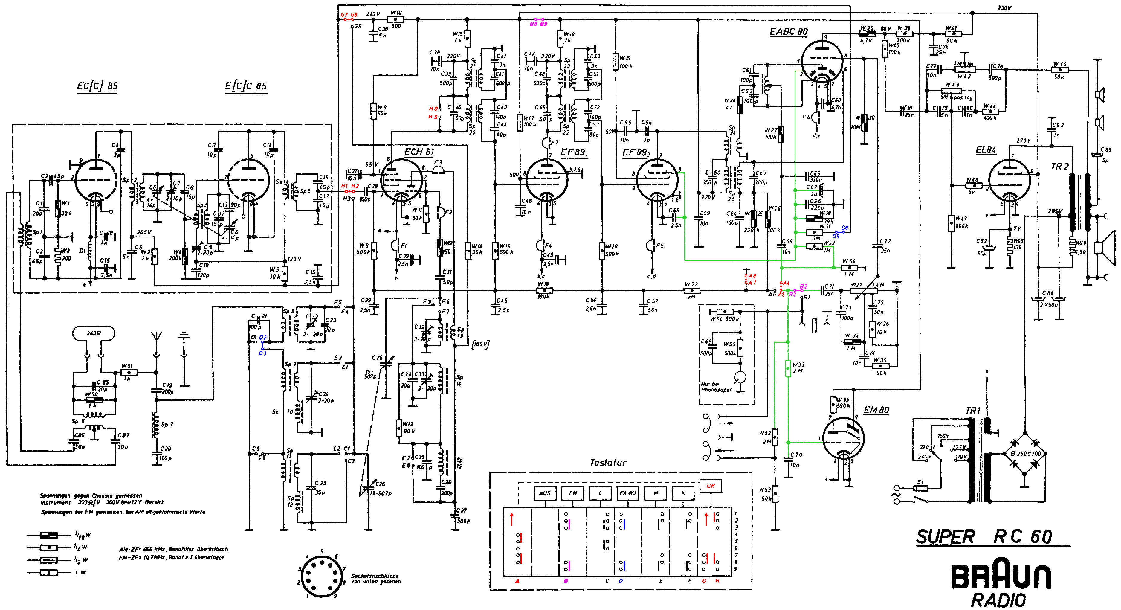
U tohoto rádia je značně divoký způsob přepínaní AM-FM-Phono-AVC, při kterém se využívá i první lišta přepínače, sloužící zřejmě i k vypínání přijímače (nebo je síťový vypínač extra?), pravdivostní tabulka schází. Moje otázka je, jestli tato lišta po uvolnění tlačítka, se vždy vrátí do klidové polohy? Jinak, jak vidno, AVC pro AM rozsahy je připojeno natvrdo.
Re: Radio BRAUN TS1
Vypínač AUS je extra, z vrchnej strany (vyznačený nižšie). Po jeho zatlačení sa lišta vráti do kľudovej polohy.
-
jirka5
- Příspěvky: 274
- Registrován: 30.06. 2013, 20:41
- Bydliště: Very Stupid District (hned vedle okresu Postřižiny)
Re: Radio BRAUN TS1
Ještě se zeptám, je k tomu schématu nějaká legenda? V jaké poloze jsou všechny ty přepínače nakresleny? Podle způsobu kreslení to vypadá, že všechna tlačítka jsou zatlačena. Ovšem lišta A v této poloze nikdy nezůstane. Po vypnutí nebo zapnutí se vrátí do výchozí polohy, tzn. kontakty 4-5 se spojí. Jenže kontakt A4 ve schématu není, zato tam jsou dva A6, což je evidentně chyba. Další dva kontakty 7-8 zkratují větev AVC, což vůbec nedává smysl. Rovněž tak tlačítko Phone by připojovalo gramofon v klidové poloze.
Ono to bude asi tak, že přepínače jsou v klidové poloze, ale symboly tlačítek mají být správně nakresleny zespoda, tedy jakoby zepředu. Potom by byly logicky spojeny kontakty A5-6, takže by byla uzavřena cesta pro AM AVC a nf signál, ale dále už to smysl nedává, protože lištou A při zapnutém přijímači nemůžeme dosáhnout spojení kontaktů A5-4 (zřejmě A4), a tím připojení výstupu z diskriminátoru k nf vstupu.
Pomůže někdo rozřešit tuto záhadu?
Ono to bude asi tak, že přepínače jsou v klidové poloze, ale symboly tlačítek mají být správně nakresleny zespoda, tedy jakoby zepředu. Potom by byly logicky spojeny kontakty A5-6, takže by byla uzavřena cesta pro AM AVC a nf signál, ale dále už to smysl nedává, protože lištou A při zapnutém přijímači nemůžeme dosáhnout spojení kontaktů A5-4 (zřejmě A4), a tím připojení výstupu z diskriminátoru k nf vstupu.
Pomůže někdo rozřešit tuto záhadu?
Re: Radio BRAUN TS1
Žiaľ mám iba túto schému a postup zľaďovania v nemčine. Vedel by niekto poradiť, ktorý kondenzátor prípadne rezistor skontrolovať pri probléme so samovoľným poklesom napätia na mriežke magického oka, teda v obvode AFC?
Re: Radio BRAUN TS1
Mě to připadá, že u VKV původní část řízení citlivosti pro AM je zcela vyřazená a pouze je do třetí mřížky EF89 vřazena jakáž takáž ovládačka s funkcí potlačovače šumu při ladění zapínaná spínačem FA-RU.
-
jirka5
- Příspěvky: 274
- Registrován: 30.06. 2013, 20:41
- Bydliště: Very Stupid District (hned vedle okresu Postřižiny)
Re: Radio BRAUN TS1
Luboši, jsem rád, že se do debaty konečně zapojil někdo další. Určitě budeš mít pravdu, to tlačítko FA-RU mi úplně uniklo. Co znamená FA,je jasné, ale zkratka RU vzbuzuje velmi nepříjemné asociace, zde to pravděpodobně znamená Rausch-Unterdrückung, čili potlačení šumu. V době začátků FM vysílání bylo zřejmě pokrytí tak slabé, že AVC nebylo potřeba a omezovač všechno srovnal. Možná, že by návod ke slaďování by napověděl více. Posílám uživateli M.M. SZ se žádostí o jeho zaslání. Překlad z němčiny by neměl být problém.
Re: Radio BRAUN TS1
Ďakujem za vyznačenie obvodu AVC a ochotu pomôcť. Mám to v pláne prekontrolovať avšak chcem ešte spraviť test s inou elektrónkou EABC80, prípadne EL84. Preverím aj či má prepínač FA-RU vplyv na potlačenie šumu. Jirka5 poslal som Vám SZ so všetkými dostupnými dokumentmi. Pre predstavu posielam foto skrinky rádia, ktorej som sa venoval v posledných dňoch. Vrchná strana bola vytopená a nešla vybrúsiť (dýha sčernala v celej hrúbke - foto v prílohe), tak som na vrchnej časti stiahol lak pomocou odstraňovača starých náterov a imitoval štruktúru dreva svetlým renovátorom, na ktorý som po 24 hod. naniesol tmavšiu vrstvu syntetickej lazúry. Predné a bočné časti ešte farebne neladia pretože na niektorých miestach bol vybrúsený lak, tak výsledok uvidíme po nalakovaní. Farby nebolo potrebné kupovať, pretože mi zostali zo záhradného domčeka, ktorý som takýmto spôsobom "vynovil". Výsledný efekt nie je najlepší, ale meniť dýhu som si netrúfol. Aj keď táto možnosť tu stále je do budúcna, pôvodná dýha je stále na mieste.
Re: Radio BRAUN TS1
Vyznačené súčiastky v obvode okolo EABC80 sú pod tieniacim krytom. Výsledky merania prikladám.
Presnosť multimetra:
Meranie odporu (rozsah, rozlíšenie, presnosť):
400 Ω / 0,1 Ω / ± 1 % + 5
4 kΩ / 1 Ω / ± 1 % + 5
40 kΩ / 10 Ω / ± 1 % + 5
400 kΩ / 100 Ω / ± 1 % + 5
4 MΩ / 1 kOhm / ± 1,2 % + 10
40 MΩ / 10 Ω / ± 2 % + 10
Odpory 1-2MOhm mi multimeter zmeria celkom presne.
Presnosť multimetra:
Meranie odporu (rozsah, rozlíšenie, presnosť):
400 Ω / 0,1 Ω / ± 1 % + 5
4 kΩ / 1 Ω / ± 1 % + 5
40 kΩ / 10 Ω / ± 1 % + 5
400 kΩ / 100 Ω / ± 1 % + 5
4 MΩ / 1 kOhm / ± 1,2 % + 10
40 MΩ / 10 Ω / ± 2 % + 10
Odpory 1-2MOhm mi multimeter zmeria celkom presne.
-
jirka5
- Příspěvky: 274
- Registrován: 30.06. 2013, 20:41
- Bydliště: Very Stupid District (hned vedle okresu Postřižiny)
Re: Radio BRAUN TS1
Rezistory v megaohmových hodnotách mají tendenci zvyšovat stárnutím svoji hodnotu, ve starších přijímačích je to celkem běžná věc. Doporučuji je vyměnit.
Dále mi pan M.M. poslal slaďovací předpis k tomuto rádiu v němčině. Doufal, jsem, že v něm bude nějaká poznámka k funkci AVC, tlačítka RU nebo diskriminátoru. Nic takového tam však není. Návod na slaďování je na naše poměry koncipován poněkud netradičně. Není to tabulka, ale slovní, heslovitý popis. Každý slaďovaný okruh se doporučuje při slaďování rozladit kapacitou. Kondenzátor se připojuje k bodům nejasně označeným na rozplizlé fotografii šasi, ve schématu tyto body nejsou označeny vůbec. Pochybuju, že by někdo rádio tímto způsobem slaďoval, proto jsem se rozhodl v překladu nepokračovat. Navíc, tohle rádio není rozladěné, takže každý zásah do laděných obvodů by byl kontraproduktivní.
Dále mi pan M.M. poslal slaďovací předpis k tomuto rádiu v němčině. Doufal, jsem, že v něm bude nějaká poznámka k funkci AVC, tlačítka RU nebo diskriminátoru. Nic takového tam však není. Návod na slaďování je na naše poměry koncipován poněkud netradičně. Není to tabulka, ale slovní, heslovitý popis. Každý slaďovaný okruh se doporučuje při slaďování rozladit kapacitou. Kondenzátor se připojuje k bodům nejasně označeným na rozplizlé fotografii šasi, ve schématu tyto body nejsou označeny vůbec. Pochybuju, že by někdo rádio tímto způsobem slaďoval, proto jsem se rozhodl v překladu nepokračovat. Navíc, tohle rádio není rozladěné, takže každý zásah do laděných obvodů by byl kontraproduktivní.
