Stavebnice SONORA

Vše okolo historických rádií
jirka5
Příspěvky: 274
Registrován: 30.06. 2013, 20:41
Bydliště: Very Stupid District (hned vedle okresu Postřižiny)

Re: Stavebnice SONORA

Příspěvek od jirka5 » 07.10. 2020, 10:36

Podařilo se mi najít toto schéma. Není to sice reflexní superhet, ale kombinace superhetu s audionem, ale osazením by to v principu mohlo odpovídat.
Přílohy
Schaltung.jpg
Uživatelský avatar
Jan55
Příspěvky: 828
Registrován: 25.01. 2014, 10:52
Bydliště: Praha 9
Kontaktovat uživatele:

Re: Stavebnice SONORA

Příspěvek od Jan55 » 07.10. 2020, 10:48

Když jsem koukal na fotky, vzpoměl jsem si, že jsem někde viděl tu stupnici a na poličce jsem našel tohle co je na fotkách. Ale není to stavebnice, ani tam asi ta stupnice přesně nepatří. Možná se to bude na něco hodit, ty obrázky.
:thumbsup:
Pak něco zde:https://aukro.cz/super-sonora-1947-48-6945407086
Dost zajímavých info je zde: http://www.radiohistoria.sk/Oldradio/ma ... cu/0000770
Přílohy
20201007_113610-1.jpg
20201007_113620-1.jpg
20201007_113632-1.jpg
lubos1961
Příspěvky: 87
Registrován: 23.12. 2014, 21:01

Re: Stavebnice SONORA

Příspěvek od lubos1961 » 07.10. 2020, 10:48

Já jsem porovnával i tu verzi superhetu s těmi dvěma ECH21 protože ji sám vlastním, ale to mně připadlo ještě méně podobné než ta dvojka. Nějaké schéma s UCH vypadá takle. Já ji mám ale také s ECH nacpané v té malé sonoretě.
Přílohy
P1050840.jpg
P1050845.jpg
P1050843.jpg
Sonoreta.png
jirka5
Příspěvky: 274
Registrován: 30.06. 2013, 20:41
Bydliště: Very Stupid District (hned vedle okresu Postřižiny)

Re: Stavebnice SONORA

Příspěvek od jirka5 » 07.10. 2020, 22:52

Tak jsem provedl částečnou analýzu a zjistil jsem že:
- žhavící napětí je rozvedeno pouze jedním vodičem, jako druhý vodič slouží kostra
- elektronka EBL21 tam zřejmě patří, protože piny 6,7,8 a klíč (dI, k, g3, f, s) jsou spojeny se zemí
- pin 5 (DII) vede k sek. vinutí mf filtru
- pin 4 (g2) vede k 2. ellytu a má tvrdý zkrat na zem
- pin 3 (g1) vede přes sériovou kombinaci odporů 600 a 200 kOhm zcela nesmyslně na ten zkratovaný bod napájení
- potenciometr hlasitosti má cca 600 kOM, živý konec přímo na druhý vývod sekundáru mf trafa, studený na zem a běžec přes neidentifikovaný asfalťák a odpor 1,2 MOhm na g1 heptody!
- z g2,4 heptody jde pakatrop v textilní bužírce přímo na g1 EBL21
- na odporu 200 Ohm/2W zřejmě vzniká záporné předpětí, je blokováno chybně pólovaným ellytem 50u/25V.
Tím se zdá být záhada zapojení rozřešena. Je to skutečně reflexní superhet, přičemž se dvakrát využívá heptodová část ECH21, podruhé jako nf zesilovač, kde jako anoda slouží g2,4. Přijímač tedy postrádá mf zesílení, což se musí na jeho funkci značně projevit. Inu, uvidíme dále.
-
Uživatelský avatar
Milan
Příspěvky: 871
Registrován: 04.04. 2012, 19:01
Bydliště: Nýřany

Re: Stavebnice SONORA

Příspěvek od Milan » 08.10. 2020, 13:49

Určitě by byla lepší kombinace 2xECH21, i vzhledem k menší skříni přijímače, hlasitost by byla víc než dostačující i citlivost by nebyla špatná. Ta EBL21 sev tomhle zapojení pořádně nevybudí... Leda místním vysílačem.Citlivost bude určitě horší než dvoulampovka se ZV. Mf bude patrně nízký, bylo by dobré zapojení oživit aby se zjistilo jak se to chová. Držím palce ! Je to zajímavé zapojení.
jirka5
Příspěvky: 274
Registrován: 30.06. 2013, 20:41
Bydliště: Very Stupid District (hned vedle okresu Postřižiny)

Re: Stavebnice SONORA

Příspěvek od jirka5 » 08.10. 2020, 19:06

Opět musím konstatovat, že moje úvahy se ubírají naprosto stejným směrem. Mám zkušenost, že ani "plnohodnotný" superhet nemá dnes přebytek citlivosti ani výkonu, zvlášť když jsou elektronky opotřebované a jejich katody ztratily velkou část emisní schopnosti. Jakou to má mezifrekvenci, netuším, paralelní kondy jsou 100 pF. Pomohlo by, kdyby někde poznal tu cívkovou soupravu. Ještě jsem se to nepokoušel zapnout, musím napřed odstranit hrubé závady a najít nějaké malé výstupní trafo.
Ještě jsem zjistil, že sokl na AZ11 je přišroubován pod šasi a pro něj ručně vypilovaný otvor má tak říkajíc "fousové rozměry", takže hrozí nebezpečí, že se některá pružina soklu nebo kolík elektronky dotknou šasi. Takže "výtopna" AZ11 půjde asi pryč, jinak by se tam totiž nevešel výstupák. Ten původní byl zřejmě namontován na reproduktoru a já jiný vhodný reprák než z Hadexu nemám.
Co se týká dvou ECH21, nemám bohužel tyto lampy v dobré kondici, zato mám jednu NOS ECL80 v původní krabičce. Puristi nechť uroní slzu, ale pořád je mi milejší hrající rádio než mrtvý kousek.
piko
Příspěvky: 41
Registrován: 01.08. 2017, 21:17

Re: Stavebnice SONORA

Příspěvek od piko » 08.10. 2020, 20:20

Já ti dvě nové ECH21 věnuji zadarmo. Máš-li zájem, tak pošli adresu.
jirka5
Příspěvky: 274
Registrován: 30.06. 2013, 20:41
Bydliště: Very Stupid District (hned vedle okresu Postřižiny)

Re: Stavebnice SONORA

Příspěvek od jirka5 » 09.10. 2020, 10:16

Děkuji za nabídku. Máš SZ.
lubos1961
Příspěvky: 87
Registrován: 23.12. 2014, 21:01

Re: Stavebnice SONORA

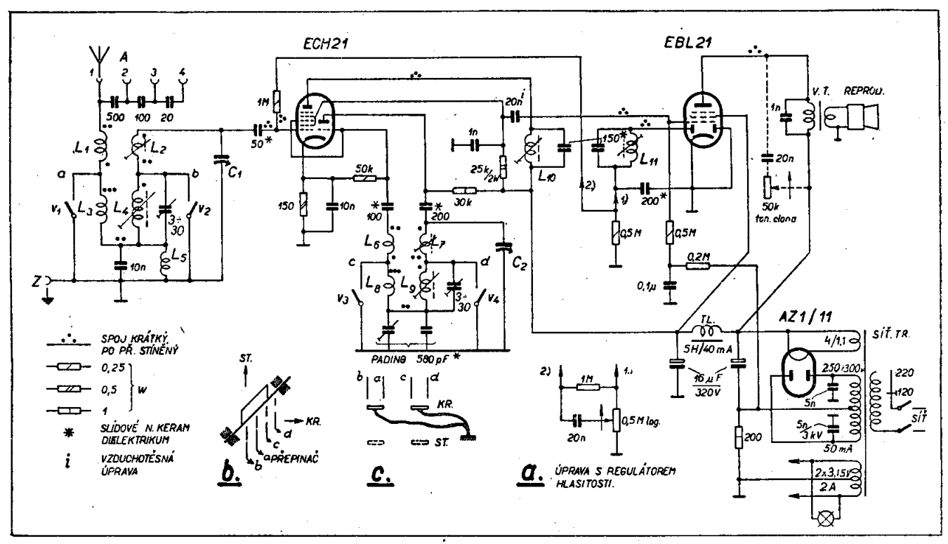
Příspěvek od lubos1961 » 09.10. 2020, 23:26

Takže pro celodenním pátrání si myslím že by to mělo být tohleto. V původním pramenu uvádějí mezifrekvenční kmitočet 454 kHz, ale jestli to bude 450 nebo 460 je vcelku jedno, k této frekvenci se donastaví ten padingový kondenzátor. K vstupním cívkám a také mezifrekvenci jsou tyto pokyny.
Přílohy
cívky.png
schema3.png
Jano
Příspěvky: 151
Registrován: 01.10. 2014, 08:11

Re: Stavebnice SONORA

Příspěvek od Jano » 10.10. 2020, 08:45

Tak tohle je nejoriginálnější "superhet", jaký jsem viděl. Blahopřeju k nalezení.
Odpovědět