A není to škoda?
TV Athos II + Akvarel - renovace
Re: TV Athos II + Akvarel - renovace
Pořídil jsem si dalšího Akvarela. Je předělaný na větší obrazovku, ale docela hezky, tak jsem do něj šel. Nicméně, ta větší obrazovka uvnitř vypadá nějak přeplněné, tak jsem se rozhodl použít obrazovku z Ametysta a příslušné upravit oba rozklady. Už to má první záchvěvy funkčnosti.
Re: TV Athos II + Akvarel - renovace
Akvarela jsem zkompletoval a začíná natáčet první testovací hodiny.
Re: TV Athos II + Akvarel - renovace
Tu obrazovku jste regeneroval, nebo je to původní stav?
Re: TV Athos II + Akvarel - renovace
Pro upřesnění, jedná se o dvě obrazovky. Ta u rozebrané tv je AW 43-802 a má rovný systém. Ve zkompletované tv je klasická AW 43-80 s pasti.
Obě jsou bez regenerace,, tedy původní stav.
Ta AW 43-802 má nějakou vadu v uložení systému a obraz tím nejde správně vycentrovat bez stínu v rozích. Používám ji proto jen na testy tv.
Obě jsou bez regenerace,, tedy původní stav.
Ta AW 43-802 má nějakou vadu v uložení systému a obraz tím nejde správně vycentrovat bez stínu v rozích. Používám ji proto jen na testy tv.
Re: TV Athos II + Akvarel - renovace
Upravený Akvarel, ( Akvatyst, jako nazval někdo na fb.) prochází, zatím úspěšně testovacím obdobím. Trochu popíši úpravy které jsou v telce.
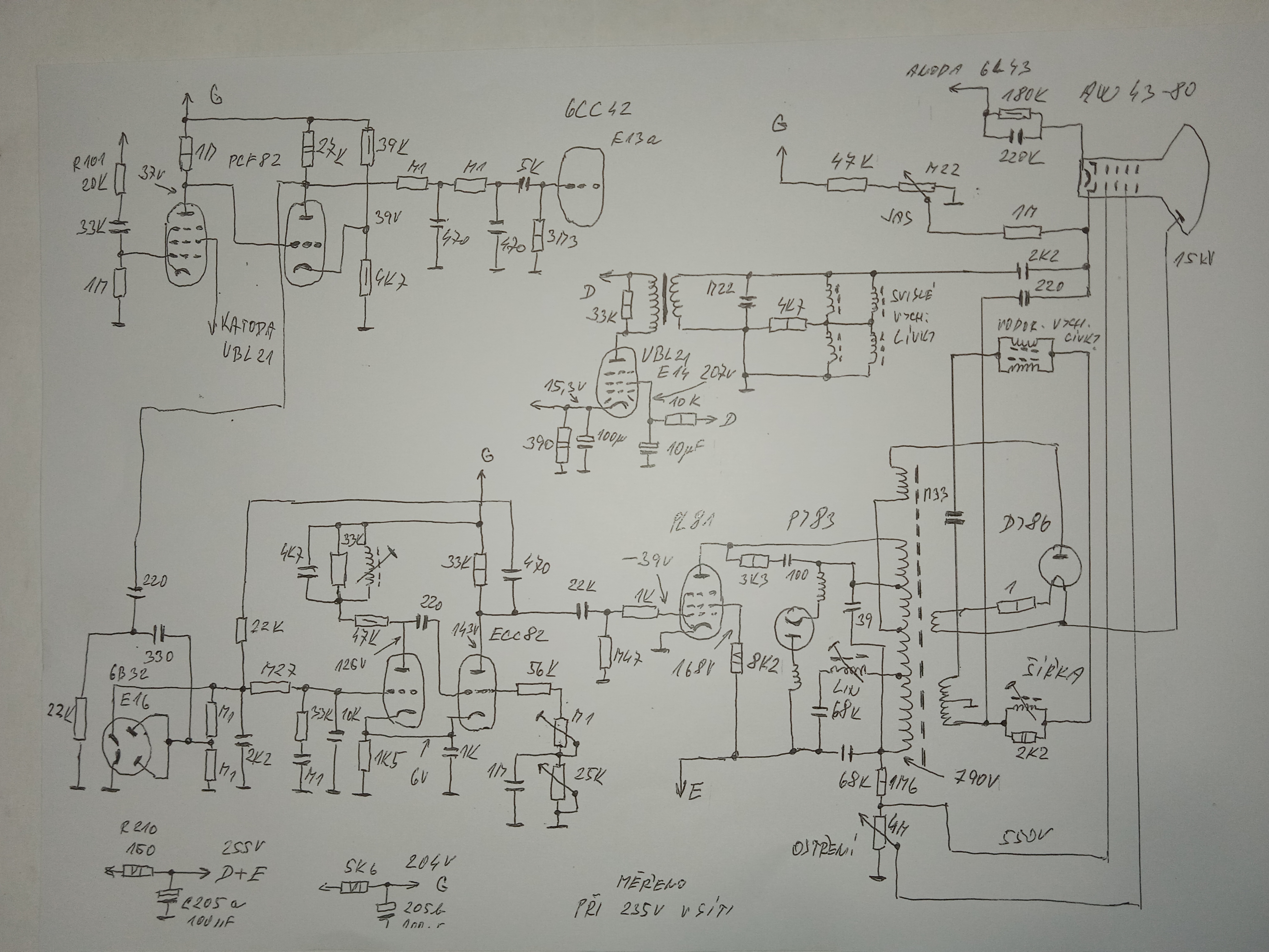
Jedná se zejména o řádkový rozklad. Ten je komplet přestavěnej. Vn trafo a vychylovacky jsou z Ametysta. Řádkový budič je zapojen podle tv Standart. Jen nejsou použity polovodičové diody, ale jsou využity diody elky 6B32, když je stejně nutná její přítomnost, viz dále. Oddělovač syncu je podle tv Kriváň. Potřeboval jsem nějak využít žhavení za chybějící jednu PY83. Proto jsem musel použít elektronky s možností sériového žhavení a v součtu 20 V. Volba pak padla na PCF82, ECC82, stávající 6B32, PL81 a PY83 jsou s nimi zapojeny sériově na 60 V žhavícího trafa.
Zajímalo mě jak si povede PL81 v 90* vychylování, ale zdá se, že úplně v pohodě. Odpor stínící mřížky je 8k2 bez blokování a proud 10,5 mA. Její zatížení je tak o dost menší než třeba v Astre. Účinnostni napětí je 790 V. VN obrazovky je 14.5 kV.
Snímkový rozklad je téměř sériový, Jen bylo nutný dát jiný výstupní trafo. S původním byl obraz v horní části přeložený a nešlo s tím nic dělat. Dal jsem trafo z Narcise. Dále byl odpor R142 40k nahrazen trimrem M33 kterým se nastavuje linearita nahoře. UBL21 to zvládá s rezervou. Napájení koncového stupně se z bodu D přesunulo na bod E ze kterého se napájí konec řádku. Filtrační odpor se zvětšil na 150 ohmů. Důvod změny je ten, že se mimo vhodného snížení napájecího napětí, velmi sníží ovlivňování vertikálu telegramem HDO které se vysílá po síti. Také není využíto zvyšující vinutí napájecího autotrafa na anodové napětí.
Kanálový volič je z Athose II, tv má tedy kanály 1, 2 a 6 až 10. Citlivost není vůbec špatná, určitě je lepší než u Mánesa a to i ve třetím pásmu. Musím udělát porovnání.
Jedná se zejména o řádkový rozklad. Ten je komplet přestavěnej. Vn trafo a vychylovacky jsou z Ametysta. Řádkový budič je zapojen podle tv Standart. Jen nejsou použity polovodičové diody, ale jsou využity diody elky 6B32, když je stejně nutná její přítomnost, viz dále. Oddělovač syncu je podle tv Kriváň. Potřeboval jsem nějak využít žhavení za chybějící jednu PY83. Proto jsem musel použít elektronky s možností sériového žhavení a v součtu 20 V. Volba pak padla na PCF82, ECC82, stávající 6B32, PL81 a PY83 jsou s nimi zapojeny sériově na 60 V žhavícího trafa.
Zajímalo mě jak si povede PL81 v 90* vychylování, ale zdá se, že úplně v pohodě. Odpor stínící mřížky je 8k2 bez blokování a proud 10,5 mA. Její zatížení je tak o dost menší než třeba v Astre. Účinnostni napětí je 790 V. VN obrazovky je 14.5 kV.
Snímkový rozklad je téměř sériový, Jen bylo nutný dát jiný výstupní trafo. S původním byl obraz v horní části přeložený a nešlo s tím nic dělat. Dal jsem trafo z Narcise. Dále byl odpor R142 40k nahrazen trimrem M33 kterým se nastavuje linearita nahoře. UBL21 to zvládá s rezervou. Napájení koncového stupně se z bodu D přesunulo na bod E ze kterého se napájí konec řádku. Filtrační odpor se zvětšil na 150 ohmů. Důvod změny je ten, že se mimo vhodného snížení napájecího napětí, velmi sníží ovlivňování vertikálu telegramem HDO které se vysílá po síti. Také není využíto zvyšující vinutí napájecího autotrafa na anodové napětí.
Kanálový volič je z Athose II, tv má tedy kanály 1, 2 a 6 až 10. Citlivost není vůbec špatná, určitě je lepší než u Mánesa a to i ve třetím pásmu. Musím udělát porovnání.
Naposledy upravil(a) Jardak dne 08.03. 2024, 17:39, celkem upraveno 3 x.
Re: TV Athos II + Akvarel - renovace
Televizor je v intenzivním provozu a bylo potřeba udělat některé úpravy.
Předně signálova část. Tv má kanálový volič z Athose II který má podstatně větší rozsah dolaďování oscilátoru oproti původnímu z Akvarela.. Bohužel správné nastavení bylo velmi kritické a ještě na nesprávné straně propustného pásma. Pokud bych se ho snažil nastavit tak jak se má směrem doleva od největší citlivosti, tak měl obraz několika násobné obrysy - znak špatného sladění OMF.
Odhodlal jsem se OMF sladit. Tahle tv má rozložene laděné obvody a k jejímu sladění tak není potřeba rozmitac. Stačí signální generátor. Použil jsem svoji starou dobrou BM 261. Generátor se napojí na měřící bod kanálového voliče. Postupoval jsem podle dílenské příručky, s jediným rozdílem. Uvádí se tam, že se tv má při sladovani přepnout na druhý kanál, ale to moc nefunguje. Je třeba to přepnout do neobsazeny pozice, nebo do mezipolohy, pokud nejsou povoleny aretační šroubky. Jednotlivé cívky se nastaví na max nebo min na jednotlivé kmitočty podle předpisu. Zjistil jsem, že u poslední pásmové propusti chybí jádro cívky odladovace L21. Propusť bylo očividně vyměněna, patrně kvůli vadné diodě. Jádro jsem samozřejmě doplnil.
Po sladění se telka chová úplně předpisove. Kvalita obrazu je téměř bez chyby. Udělal jsem srovnání s Athosem II a zjistil jsem, že by také bylo vhodné ho přeladit. U něj ale nedostatky nejsou tak viditelné, což je dáno hlavně obrazovkou. 430QP44 zdaleka neostří tak dobře jako ametystacka AW 43-80 a spoustu nedostatku skryje.
Předně signálova část. Tv má kanálový volič z Athose II který má podstatně větší rozsah dolaďování oscilátoru oproti původnímu z Akvarela.. Bohužel správné nastavení bylo velmi kritické a ještě na nesprávné straně propustného pásma. Pokud bych se ho snažil nastavit tak jak se má směrem doleva od největší citlivosti, tak měl obraz několika násobné obrysy - znak špatného sladění OMF.
Odhodlal jsem se OMF sladit. Tahle tv má rozložene laděné obvody a k jejímu sladění tak není potřeba rozmitac. Stačí signální generátor. Použil jsem svoji starou dobrou BM 261. Generátor se napojí na měřící bod kanálového voliče. Postupoval jsem podle dílenské příručky, s jediným rozdílem. Uvádí se tam, že se tv má při sladovani přepnout na druhý kanál, ale to moc nefunguje. Je třeba to přepnout do neobsazeny pozice, nebo do mezipolohy, pokud nejsou povoleny aretační šroubky. Jednotlivé cívky se nastaví na max nebo min na jednotlivé kmitočty podle předpisu. Zjistil jsem, že u poslední pásmové propusti chybí jádro cívky odladovace L21. Propusť bylo očividně vyměněna, patrně kvůli vadné diodě. Jádro jsem samozřejmě doplnil.
Po sladění se telka chová úplně předpisove. Kvalita obrazu je téměř bez chyby. Udělal jsem srovnání s Athosem II a zjistil jsem, že by také bylo vhodné ho přeladit. U něj ale nedostatky nejsou tak viditelné, což je dáno hlavně obrazovkou. 430QP44 zdaleka neostří tak dobře jako ametystacka AW 43-80 a spoustu nedostatku skryje.
Re: TV Athos II + Akvarel - renovace
Dále jsem experimentoval s nastavením správného výkonu řádkového rozkladu úpravou hodnoty odporu stínící mřížky PL81. Viz úpravy příspěvků výše aby schéma bylo aktuální.
Prvně zvolena hodnota 6k8 se ukázala jako malá. Řádkový rozklad jel na příliš velký výkon. Ne že by mu to nějak vadilo, ale VN obrazovky bylo 15,5 až 16 kV. Správná šířka obrazu šla sice nastavit, horší to bylo s vertikálem. UBLka se blížila mezi svých možností a měla problém dlouhodobě držet správnou výšku a linearitu.
Odpor stínící mřížky jsem zvětšil na 10k. Tady to vertikal zvládal s přehledem, ale VN obrazovky bylo mezi 13,5 až 14 kV a bylo vidět, že obraz trochu ztrácí jiskru.
Tak jsem zvolil kompromis 8k2. VN obrazovky je 14,5 až 15 kV a vertikal to ještě bez problémů zvládá.
Prvně zvolena hodnota 6k8 se ukázala jako malá. Řádkový rozklad jel na příliš velký výkon. Ne že by mu to nějak vadilo, ale VN obrazovky bylo 15,5 až 16 kV. Správná šířka obrazu šla sice nastavit, horší to bylo s vertikálem. UBLka se blížila mezi svých možností a měla problém dlouhodobě držet správnou výšku a linearitu.
Odpor stínící mřížky jsem zvětšil na 10k. Tady to vertikal zvládal s přehledem, ale VN obrazovky bylo mezi 13,5 až 14 kV a bylo vidět, že obraz trochu ztrácí jiskru.
Tak jsem zvolil kompromis 8k2. VN obrazovky je 14,5 až 15 kV a vertikal to ještě bez problémů zvládá.
Re: TV Athos II + Akvarel - renovace
Televize pokračuje v intenzivním provozu. Řádkový rozklad je zcela bez problémů, nicméně u snímkového rozkladu bylo potřeba vzhledem k odlišné zátěži upravit pracovní bod koncové elektronky UBL21. Bylo potřeba nastavit nižší střední katodový proud, aby elektronka měla větší rezervu při maximálním proudu když je paprsek ve spodní části obrazovky.
Dosáhl jsem toho zařazením odporu 10k do stínící mřížky, kterou jsem současné zablokoval elitem 10M. Střední katodový proud je asi 38 mA.
Tady je aktuální schéma změn:
Dosáhl jsem toho zařazením odporu 10k do stínící mřížky, kterou jsem současné zablokoval elitem 10M. Střední katodový proud je asi 38 mA.
Tady je aktuální schéma změn:
Re: TV Athos II + Akvarel - renovace
Mimochodem, co je to za osciloskop?
