Zdroj 12 V=

Vše o součástkách, i celých obvodech
JosefK
Příspěvky: 21
Registrován: 16.01. 2012, 12:29

Zdroj 12 V=

Příspěvek od JosefK » 27.04. 2012, 16:55

Dobrý den,nějak si nevím rady.Mám trafo 230V/15,5V 850mA.Potřebuji získat na sekundáru cca 12V stejnosměrných.Spolužák tvrdí,že když dám do můstku diody 1NZ70 či podobné, že to bez problému srazím na těch 12V.No než jich začnu shánět u strýca, ptám se : je to pravda? A nedal by sem někdo dobrý plánek jak to udělat?Taky nevím jaký kondenzátor tam bude muset být.Neporadil by někdo? Děkuju.Josef
mkat
Příspěvky: 218
Registrován: 24.10. 2011, 16:38

Re: Zdroj 12 V=

Příspěvek od mkat » 28.04. 2012, 13:17

Stačia ti 4 kremikove diody (1 A )kondik a trebars Maa 7812.Ale skus si niečo vybrať : http://lukas.cerro.sk/3/jednoduche-napajacie-zdroje alebo: http://www.google.sk/search?q=schema+zd ... 29&bih=711
Určite si niečo najdeš.
breta1
Příspěvky: 93
Registrován: 02.04. 2012, 21:57

Re: Zdroj 12 V=

Příspěvek od breta1 » 01.05. 2012, 20:41

Zapomněl jsi napsat to nejdůležitější - co má zdroj napájet (nebo alespoń jaký bude proudový odběr), od toho se odvíjí složitost zapojení.
A spolužákovi vyřiď, že káže bludy.
JosefK
Příspěvky: 21
Registrován: 16.01. 2012, 12:29

Re: Zdroj 12 V=

Příspěvek od JosefK » 02.05. 2012, 13:51

Dobrý den, na ten odběr jsem zapomněl. bude ve třech skocích: 25, 70, a 150 mA.
Uživatelský avatar
Nostalgik
Příspěvky: 33
Registrován: 17.01. 2012, 19:06
Bydliště: Jihlava

Re: Zdroj 12 V=

Příspěvek od Nostalgik » 02.05. 2012, 21:24

pokud to máš blízko do Jihlavy, tak ti dám celej zdroj12,15,24,5V, včetně trafa - jen propojit :D
breta1
Příspěvky: 93
Registrován: 02.04. 2012, 21:57

Re: Zdroj 12 V=

Příspěvek od breta1 » 02.05. 2012, 21:52

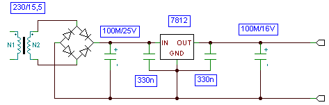
Potřebuješ to zapojit takto.
Protože při odběru 150mA bude tepelná ztráta na stabilizátoru asi 1,5W, vyžaduje 7812 malý chladič.
12V.png
(3.3 KiB) Zatím ještě nestaženo
JosefK
Příspěvky: 21
Registrován: 16.01. 2012, 12:29

Re: Zdroj 12 V=

Příspěvek od JosefK » 03.05. 2012, 07:52

Dekuji moc, ty kondenzatory 33o nF jsou prosim jake ? Jihlava je moc daleko, navic to chci vyrobit sam,dekuji,
Uživatelský avatar
Nostalgik
Příspěvky: 33
Registrován: 17.01. 2012, 19:06
Bydliště: Jihlava

Re: Zdroj 12 V=

Příspěvek od Nostalgik » 03.05. 2012, 08:49

KONDY 330N NEBO 100-150-220N KERAMICKÝ, POPŘ. MKT NA 50 V
Uživatelský avatar
Nostalgik
Příspěvky: 33
Registrován: 17.01. 2012, 19:06
Bydliště: Jihlava

Re: Zdroj 12 V=

Příspěvek od Nostalgik » 03.05. 2012, 08:54

JosefK
Příspěvky: 21
Registrován: 16.01. 2012, 12:29

Re: Zdroj 12 V=

Příspěvek od JosefK » 04.05. 2012, 10:32

Dobrý den, dá se použít L7812CV ? V obchodě jiný neměli,děkuji.
Odpovědět